Cálculo DOS

§ 11

Integración por partes

Introducción

Junto con integración por substitución, integración por partes es una de las técnicas de integración más útiles y su origen es la fórmula de la derivada de un producto $$ (fg)'=fg'+f'g $$

La idea es pasar una integral difíicil de la forma \(\int fg'\) a una más fácil "saltando" la derivada de una función a otra para ahora resolver \(\int f'g\) que, si todo sale bien, es más fácil que la original.

Pero integración por partes va más allá de sólo una técnica de integración. Para ilustrar éste punto vamos a ver dos aplicaciones: la fórmula de Wallis que permite ver a \(\pi\) como un producto infinito de numeros racionales; la segunda aplicación es más profunda y tiene que ver con extender el concepto de derivada para incluir a más funciones, lo que se llama derivada débil y es la manera "profesional" de estudiar la teoría de ecuaciones diferenciales (parciales).

Teorema

Integración por partes

Sean $f,g:[a,b] \to \mathbb{R}$ funciones continuas en el cerrado y diferenciables en el abierto, con derivadas continuas. Demuestra la fórmula de integración por partes para integrales indefinidas $$ \int_a^b f(x) g'(x)dx=f(b)g(b)-f(a)g(a)-\int_a^b f'(x)g(x)dx. $$

Nota

Sean $f,g$ funciones diferenciables con derivadas continuas. Usando el teorema anterior (o la fórmula de la derivada de un producto) la fórmula de integración por partes para integrales indefinidas es $$ \int f(x)g'(x)dx=f(x)g(x)-\int f'(x) g(x)dx. $$

Tomando la notación $u=f, v=g$, $u'=f'dx$ y $v'=g'dx$ la fórmula se convierte $$ \int udv=uv-\int vdu $$ la cual es más fácil de recordar (Una Vaca Vestida de Uniforme).

Ejemplo

Calcula $\int_0^1 \tan^{-1}(x)dx$.

Sugerencia: $u=\tan^{-1}(x)$, $dv=dx$.

Ejemplo

Calcula $\int e^{\sqrt{x}}dx$.

Sugerencia: primero toma el cambio de variable $u=\sqrt{x}$ y luego una integración por partes.

Teorema

Primer Teorema del valor medio para integrales

Si $G,f:[a,b]\to \mathbb{R}$ son continuas en $[a,b]$ y $f$ nunca cambia de signo en $[a,b]$, entonces exsite $c$ tal que $$ \int_a^b f(x)G(x)dx=G(c)\int_a^b f(x)dx. $$

Sugerencia: considera $$ \min_{x\in [a,b]}\{ G(x)\} f(x) \leq f(x)G(x) \leq \max_{x\in [a,b]}\{ G(x)\} f(x) $$ integra y usa el teorema del valor intermedio para funciones continuas.

Teorema

Segundo teorema del valor medio para integrales

Sean $g,\alpha: [a,b]\to \mathbb{R}$ funciones continuas en $[a,b]$.

Supon que $\alpha$ es diferenciable en $(a,b)$, monótona en \([s,b]\) y $\alpha'$ es continua en $(a,b)$. Entonces exsite un $c$ en $(a,b)$ tal que $$ \int_a^b g(x)\alpha(x)dx=\alpha(a)\int_a^c g(x)dx+ \alpha(b)\int_c^b g(x)dx $$

Sugerencia: considera la función \(F:[a,b]\to \mathbb{R}\) dada por \[ F(c)=\alpha(a)\int_a^c g(t)dt+ \alpha(b)\int_c^b g(t)dt \]

Proposición

Usando integración por partes, se puede demostrar las fórmula de reducción para seno y coseno:

$$ \int \sen^n(x)dx=-\frac{1}{n}\cos(x)\sen^{n-1}(x) + \frac{n-1}{n}\int \sen^{n-2} (x) dx $$ $$ \int \cos^n(x)dx=\frac{1}{n}\cos^{n-1}(x)\sen(x)+\frac{n-1}{n}\int \cos^{n-2}(x)dx $$

Teorema

Fórmula de Wallis (1655)

Este ejercicio demuestra la fórmula de Wallis (1655), que da una forma de calcular $\pi$ mediante un producto infinito. $$ \frac{\pi}{2}=\prod_{i=1}^\infty \frac{(2i)(2i)}{(2i-1)(2i+1)}, $$ es decir, $$ \frac{\pi}{2}= \lim_{n\to \infty} \prod_{i=1}^n \frac{(2i)(2i)}{(2i-1)(2i+1)}. $$

  1. Usando el Ejercicio 11.8 demuestra que, para todo natural $n\geq 2$: \begin{equation}\label{Eqn:RecursionIntDefSEN} \int_0^{\pi/2}\sen^n(x)dx=\frac{n-1}{n}\int_0^{\pi/2}\sen^{n-2}(x)dx \end{equation}
  2. Demuestra por inducción que, para todo natural $n \geq 1$: $$ \int_0^{\pi/2}\sen^{2n+1}(x)dx=\frac{2}{3}\frac{4}{5}\frac{6}{7}\cdots \frac{2n}{2n+1}=\prod_{i=1}^n\frac{2i}{2i+1}, $$ $$ \int_0^{\pi/2}\sen^{2n}(x)dx=\frac{\pi}{2}\frac{1}{2}\frac{3}{4}\frac{5}{6}\cdots \frac{2n-1}{2n}=\frac{\pi}{2}\prod_{i=1}^n\frac{2i-1}{2i}. $$ Sugerencia: usa \eqref{Eqn:RecursionIntDefSEN}.
  3. Usa el inciso anterior para demostrar que: \begin{equation}\label{Eqn:PartialProductWallisFormula} \frac{\pi}{2}=\prod_{i=1}^n\frac{(2i)(2i)}{(2i-1)(2i+1)}\frac{\int_0^{\pi/2}\sen^{2n}(x)dx}{\int_0^{\pi/2}\sen^{2n+1}(x)dx} \end{equation}
  4. Demuestra que: \begin{equation}\label{Ejer:CotaInferiorFraccionWallis} 1\leq \frac{\int_0^{\pi/2}\sen^{2n}(x)dx}{\int_0^{\pi/2}\sen^{2n+1}(x)dx}. \end{equation} Sugerencia: nota que, para $x\in (0,\pi/2)$ y naturales $p < q$, $\sen^q(x)<\sen^p(x)$.
  5. Demuestra que: \begin{equation}\label{Ejer:CotaSuperiorFraccionWallis} \frac{\int_0^{\pi/2}\sen^{2n}(x)dx}{\int_0^{\pi/2}\sen^{2n+1}(x)dx}\leq 1+\frac{1}{2n} \end{equation} Sugerencia: primero usa \eqref{Eqn:RecursionIntDefSEN} para probar $$ \frac{\int_0^{\pi/2}\sen^{2n}(x)dx}{\int_0^{\pi/2}\sen^{2n+1}(x)dx}= \frac{2n+1}{2n} \frac{\int_0^{\pi/2}\sen^{2n}(x)dx}{\int_0^{\pi/2}\sen^{2n-1}(x)dx} $$ y después prueba que $\frac{\int_0^{\pi/2}\sen^{2n}(x)dx}{\int_0^{\pi/2}\sen^{2n-1}(x)dx} \leq 1$.
  6. De \eqref{Ejer:CotaInferiorFraccionWallis} y \eqref{Ejer:CotaSuperiorFraccionWallis} obten que $$ \lim_{n\to \infty} \frac{\int_0^{\pi/2}\sen^{2n}(x)dx}{\int_0^{\pi/2}\sen^{2n+1}(x)dx}=1 $$ y usa \eqref{Eqn:PartialProductWallisFormula} para concluir $$ \frac{\pi}{2}= \lim_{n\to \infty} \prod_{i=1}^n \frac{(2i)(2i)}{(2i-1)(2i+1)}. $$

Definición

Denotamos \(I=(\alpha, \beta)\).

Una función \(\varphi:I\to \mathbb{R}\) se llama clase \(C^1\) en \(I\) si \(\varphi'\) existe y es continua en todo punto de \(I\). Por \(C^1(I)\) denotamos al conjunto de funciones clase \(C^1\) en \(I\).

Decimos que una función \(\varphi:I\to \mathbb{R}\) tiene soporte compacto en \(I\) si existe un intervalo cerrado y acotado, \([a,b] \subseteq I\), tal que \(\varphi(x)=0\) para todo \(x\in I \cap [a,b]^c\). Por \(C^1_c(I)\) denotamos al conjunto de funciones de clase \(C^1\) en \(I\) con soporte compacto en \(I\).

Observación: si \(\varphi \in C^1_c(I)\) y \(\varphi(x)=0\) para todo \(x\in I\cap [a,b]^c\) entonces \(\varphi(a)=\varphi(b)=0\).

Nota: a las funciones en \(C^1_c(I)\) también se les llama funciones de prueba en \(I\).

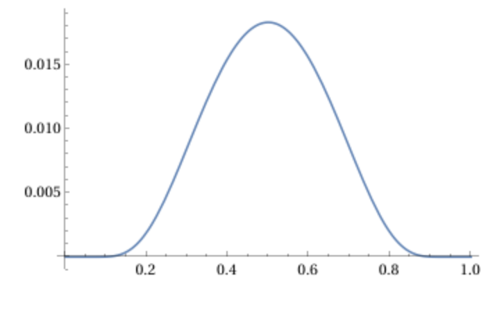
Ejemplo. Un ejemplo estandar de una función clase \(C^1\) de soporte compacto se ve como:

Convexos
la función en ésta imegen es \(f(x)=e^{\frac{-1}{x(1-x)}}\) si \(0 < x < 1 \) y cero en en otro lado.

Definición

Sea \(I=(\alpha, \beta)\). Por \(\overline{I}\) denotamos al intervalo cerrado \([\alpha, \beta]\). Una función \(u:\overline{I}\to \mathbb{R}\) tiene derivada débil en \(I\) si:

  1. \(u\) es integrable en \(\overline{I}\).
  2. Existe \(g:I\to \mathbb{R}\) tal que para toda \(\varphi \in C^1_c(I)\): \[ \int_a^b u(x)\varphi'(x)dx=-\int_a^b g(x)\varphi(x)dx, \] donde \(\varphi(x)=0\), para todo \(x\in I\cap [a,b]^c\). Nota: estamos suponiendo que \(g\) es integrable.

Llamamos a \(g\) una derivada débil de \(u\) y la denotamos de manera usual como \(u'\).

Nota: a diferencia de la derivadda usual, la derivada débil no es única en el sentido usual. Ya que la derivada débil se define por integrales si modificamos la función \(g\) en la definición de arriba en una cantidad finita de puntos seguimos obteniendo una derivada débil.

Proposición

Sea \(u:[\alpha,\beta]\to \mathbb{R}\) una función continua en el cerrado y difereciable en el abierto. Entonces \(u\) tiene derivada débil en \((\alpha, \beta)\) y ésta coincide con la derivada usual.

Ejemplo

Considera la función valor absoluto, \(u:(-L,L)\to \mathbb{R}\), \(u(x)=|x|\), (donde \(L>0\) es fijo, arbitrario). Entonces \(g:(-L,L)\to \mathbb{R}\) dada por \[ g(x)=\left\{ \begin{array}{cc} -1, & -L < x< 0, \\ 1, & 0< x < L , \end{array} \right. \] es una derivada débil de \(u\) en \((-L,L)\).

Ejercicio

Calcula las siguientes integrales.

  1. $\int x\cos(x)dx$.
  2. $\int x\sen(x)dx$.
  3. $\int x^2 \cos(x)dx$.
  4. $\int x^2 \sen(x)dx$.
  5. $\int xe^x dx$.
  6. $\int t^2e^t dt$.

    Sugerencia: $u=t^2$, $dv=e^tdt$.

Ejercicio

Usa integrción por partes para demostrar $$ \int \sqrt{a-x^2}dx=x\sqrt{a-x^2}+\int \frac{x^2}{\sqrt{a-x^2}}dx +C. $$ donde $a$ es una constante positiva.

Escribe $x^2=x^2-a+a$ en el integrando del lado derecho de la fórmula anterior para demostrar $$ \int \sqrt{a-x^2}dx=\frac{1}{2}x\sqrt{a-x^2}+\frac{1}{2}\int \frac{1}{\sqrt{a-x^2}}dx+C. $$

Ejercicio

Considera el conjunto $V$ de funciones continuas $f:[a,b]\to \mathbb{R}$, diferenciables $(a,b)$ con derivada continua en $(a,b)$ y tal que $f(a)=f(b)=0$.

  1. Demuestra que si $f,g \in V$ entonces $f+g, fg \in V$.
  2. Para $f,g \in V$ demuestra que la fórmula de integración por partes se reduce a $$ \int_a^b f(x)g'(x)dx=-\int_a^b f'(x)g(x)dx $$
  3. Da un ejemplo de funciones $f$ y $g$, que no perrtenezcan a $V$ donde la fórmula del inciso anterior no se cumpla.

Ejercicio

Calcula las siguientes integrales.

  1. $\int x\log(x)dx$.
  2. Para un natural $n>1$ y un real $a>0$, $\int x^n\log(ax)dx$.
  3. $\int x\log^2(x)dx$.
  4. Sugerencia: Usa una integración por partes y el inciso 1.

Ejercicio

Demuestra la fórmula de recursión

$$ \int x^m \log^n(x)dx=\frac{x^{m+1}\log^n(x)}{m+1}-\frac{n}{m+1}\int x^m \log^{n-1}(x)dx. $$

Ejercicio

Demuestra que para cualquier \(0 < a < b\), se cumple la siguiente desigualdad: \[ \left| \int_{a}^{b} \frac{\sin(x)}{x} \,dx \right| \le \frac{4}{a} \]

Hint: segundo teorema del valor medio para integrales.

Ejercicio

Por \(I\) denotamos la integral \(I = \int_{\pi}^{2\pi} \frac{\cos(x)}{x^2} \,dx\).

Usando el Segundo Teorema del Valor Medio para Integrales, demuestra que existe un \(c \in [\pi, 2\pi]\) tal que: \[ I = \frac{3\sin(c)}{4\pi^2} \] A partir de este resultado, demuestra que \(\frac{-3}{4\pi^2} \le I \le 0\).

Hint: segundo teorema del valor medio para integrales.

Ejercicio

Sea \(g(x)\) una función monótona y continua en \([a, b]\).

Demuestra que: \[ \lim_{\lambda \to \infty} \int_{a}^{b} g(x) \sin(\lambda x) dx = 0 \]

Hint: segundo teorema del valor medio para integrales.

Ejercicio

Considera la función \(u:[-2,2]\to \mathbb{R}\) dada por \[ u(x)=\left\{ \begin{array}{cc} -x & -2 < x \leq 0 \\ x^2, & 0 < x < 2 \end{array} \right. \] Prueba que las funciones \(g,h:(-2,2)\to \mathbb{R}\), dadas por \[ g(x)=\left\{ \begin{array}{cc} -1, & -2 < x < 0, \\ 0, & x =0, \\ 2x, & 0 < x < 2, \end{array} \right. \] y \[ h(x)=\left\{ \begin{array}{cc} -1, & -2 < x < 0, \\ 10, & x=0, \\ 2x, & 0 < x < 1, \\ 0, & x=1, \\ 2x , & 1< x < 2, \end{array} \right. \] son derivadas débiles de \(u\) en \((-2,2)\).

Ejercicio

Considera la función \(f:[-1,1]\to \mathbb{R}\) dada por \[ f(x)=\left\{ \begin{array}{cc} -1, & -1< x< 0, \\ 0, & x=0, \\ 1, & 0 < x < 1, \end{array} \right. \] no tiene derivada débil en \((-1,1)\).

Ejercicio

Una función \(u:[a,b]\to \mathbb{R}\) se llama diferenciable a trozos si existe \(P=\{x_i\}_{i=0}^n\), una partición de \([a,b]\), tal que \(u\) restriguida a \((x_{i-1},x_i)\) es diferenciable. Por ejemplo la función valor absoluto es diferenciable a trozos en \([-1,1]\).

Prueba que si \(u\) es diferenciable a trozos en \([a,b]\) entonces \(u\) tiene derivada débil y la función dada por \(g(x)=u'(x)\), para \(x\in (x_{i-1},x_i)\), \(g(x_i)=0\), \(i=1,\dots, n\), es una derivada débil de \(u\) en \((a,b)\).

Ejercicio

Demuestra $$ \lim_{n\to \infty} \frac{1}{\sqrt{n}} \frac{2}{1}\frac{4}{3}\cdots \frac{2n}{2n-1}=\sqrt{\pi}. $$

Sugerencia: si elevas ambos lados al cuadrado el límite es equivalente a $$ \lim_{n\to \infty} \frac{1}{n} \prod_{i=1}^n \frac{(2i)(2i)}{(2i-1)(2i-1)}=\pi $$ Para demostrar ésta última trata de completar la fórmula de Wallis del lado izquierdo y usa el hecho de que $$ \prod_{i=1}^n \frac{2i+1}{2i-1}=2n+1 $$